新华网“十四五”时期农业农村高质量发展成果征集启动
- 2025-10-15 11:26
- 网络

民族要复兴,乡村必振兴。2025年是“十四五”规划收官与“十五五”规划谋篇布局的关键节点,也是巩固拓展脱贫攻坚成果同乡村振兴有效衔接5年过渡期的最后一年。为落实中央农村工作会议精神以及农业农村部重点工作部署,系统梳理我国农业农村领域五年来的突破进展与实践成就,新华网面向全国启动“‘十四五’时期农业农村高质量发展成果征集”工作。
此次征集,新华网也将同步启动相关成果图谱绘制工作,更加生动、清晰、直观、形象地展现中国乡村的山河巨变与气象万千。整个图谱以“兴”为核心意涵,守好“确保国家粮食安全、确保不发生规模性返贫致贫”两大底盘,激活“提升乡村产业发展水平、提升乡村建设水平、提升乡村治理水平”三大引擎,以微观叙事展现宏观进程,通过案例切片让中国式现代化的乡村实践可感知、可借鉴、可收藏。
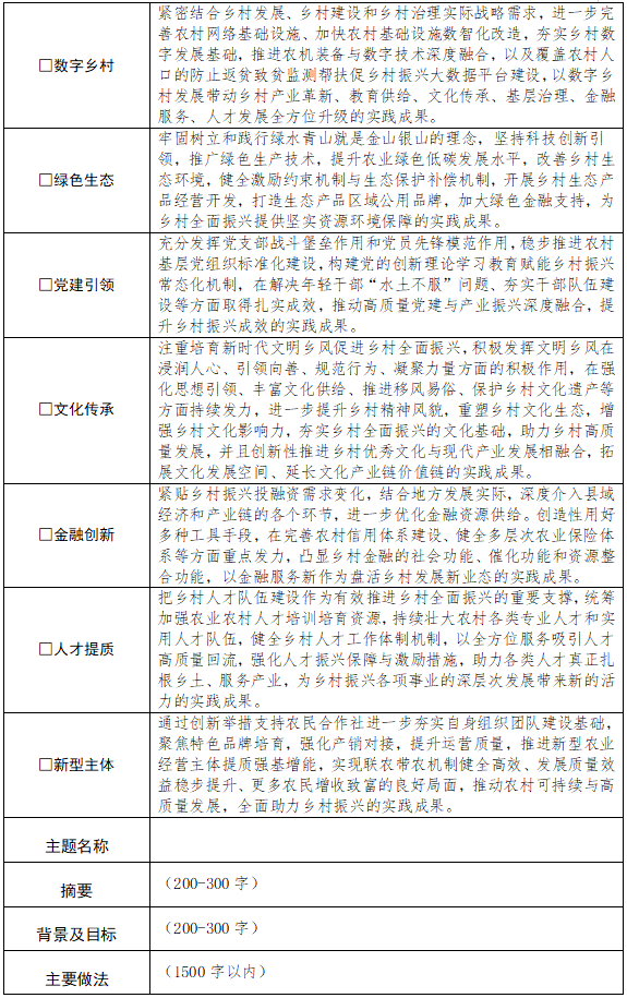
本次成果征集方向包括产业发展、科技创新、文旅融合、品牌发展、乡村建设、数字乡村、绿色生态、党建引领、文化传承、金融创新、人才提质、新型主体共12个组别。所申报案例如果具备“有意思的故事切口、可视化的叙事逻辑、重实效的解决方案”等特征,经过筛选评审即有机会入选成果图谱。在这样一个重要时刻,这既是对自身五年发展探索实践的充分肯定,新华网也会将此次成果图谱汇集成册,进行正式发布与推介,使其在为未来乡村建设者提供参考借鉴、为广大受众提供“感受山乡巨变”窗口的同时,也助力其成为“十四五”时期乡村振兴伟大征程上的示范,被客观记录、荣耀见证、广泛传播。
新华网期待各方关注参与“‘十四五’时期农业农村高质量发展成果征集”活动,欢迎各地、各单位积极选送优秀作品,共同书写“农业增效益、农民增收入、农村增活力”的时代答卷。
附件1:
新华网“十四五”时期农业农村高质量发展成果征集启事
一、总体安排
征集工作重点聚焦粮食等重要农产品供给保障、巩固拓展脱贫攻坚成果同乡村振兴有效衔接、大力发展农业新质生产力并推动农业现代化、宜居宜业和美乡村建设、农民收入水平提升、增强农村发展活力等方面,自2021年至今取得的进展或成效。申报成果需取得了良好的社会、经济与环境效益,并具有很好的创新性、示范性、先进性和推广应用价值。
二、征集对象
活动面向全社会公开征集,各级国家机关、事业单位、国企央企、民营企业、高校科研院所、人民团体和其他社会组织均可自荐、推荐成果。
三、征集内容
本次征集方向共有12个组别(类别阐释详见附件),包括:产业发展、科技创新、文旅融合、品牌发展、乡村建设、数字乡村、绿色生态、党建引领、文化传承、金融创新、人才提质、新型主体等。每个申报主体只能选择一个组别申报,至多可进行3次申报。
四、征集要求
(一)内容要求
1、必须保证成果的真实性、创新性、实效性、持续性和典型性。
2、成果表述应参照“讲好一件实事、解决一个问题、分享一些思考、总结一套方法”的总体思路,做到主题明确、聚焦实践,具有较强的推广价值与借鉴意义。
(二)申报要求
申报主体要具有良好声誉,社会信用良好,近5年无违反法律法规行为,无重大负面舆情,不属于国家限制类或淘汰类产业。
申报时间为2025年10月14日至11月30日。
(三)征集方式
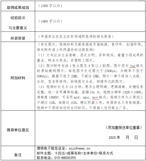
成果报送需要认真填写《新华网“十四五”时期农业农村高质量发展成果征集表》,并于2025年11月30日前,以真实身份发送至邮箱:xczx@news.cn,投稿文件(邮件)请以“十四五+成果名称+主体单位+联系方式”的格式命名,有关图片、媒体报道复印件等,可作为附件同时发送。
官方联系方式:办公室 010-88050395
附件2:
新华网“十四五”时期农业农村高质量发展成果征集表(点击下载)



本文地址:http://www.nongyezixun.com/qushi/486.html
温馨提示:创业有风险,投资须谨慎!编辑声明:农业资讯网是仅提供信息存储空间服务平台,转载务必注明来源,部分内容来源用户上传,登载此文出于传递更多信息之目的,并不意味着赞同其观点或证实其描述,不可作为直接的消费指导与投资建议。文章内容仅供参考,如有侵犯版权请来信告知E-mail:1074976040@qq.com,我们将立即处理。
- 上一篇:2025沈阳种业博览会暨沈阳现代化都市圈农业创新科技联盟成立大会盛大召开
- 下一篇:没有了
每日新闻
- 遂宁市船山区现代农业产业园:打造乡村振兴新标杆08-29 04:28 
- 新疆水果推介会(上海站)盛大启幕,丝路甜香飘逸申城!08-29 02:15 
- 2025中国国际水果展盛大开幕08-29 02:02 
- 乐斯福启动“乐斯福中国科研基金”项目,助力微生物与合成生物学领域创新08-27 09:01 
- 信贷资金“精准滴灌”育秧工厂“落地生根”08-27 09:01 
- 国寿财险湖州中支积极开展“智汇国寿、一生守护”“国寿616”客户节系列活动08-21 10:11 
- 国寿财险湖州中支应用“完整顾客”理论,积极开展“国寿616”客户节系列活动08-21 10:03 
- 国寿财险湖州中支积极开展“7・8 全国保险公众宣传日”活动08-21 09:38 


